Что такое системное мышление?
Опишу текущую версию своего понимания не претендующую на 100% истинность.
Системное мышление — это способ мышления о сложных системах методом выделения внимания различных частей этих систем. Попробую описать без слова "система" :)
Системное мышление — это один из видов мышления о совокупности взаимосвязанных объектов, дающие вместе некоторые новые свойства, не имеющиеся у каждого из объектов в отдельности.
В чем «фишка» системного мышления — это использование системного подхода для выделения вниманием всего важного (для существования успешной системы) в этой совокупности.
А что значит «успешная система»? Это такая система, которая удовлетворяет интересы и потребности всех внешних ролей (по отношению к этой системе).
Системность и систематичность — это не одно и тоже. Системность — это фундамент/каркас/основа, опираемость на некие основополагающие принципы в мышлении. А систематичность — это дисциплинарное свойство регулярного выполнения чего либо, без пропусков, по ранее намеченному (системному) плану.
Системный подход в мышлении можно применять только в отношении физичных систем, то есть систем представленных в физическом мире каким-то количеством вещества и/или полей. Важно не доводить до абсурда и разделять описание системы на физическом носителе (распечатанный дизай-проект квартиры) от воплощения системы в физическом мире (отремонтированная квартира в соответствии с дизайн-проектом по конкретному адресу в конкретном времени (система должна иметь описание в четырех измерениях)).
Целевая система — именно квартира с ремонтом. А не дизайн-проект на глянцевой бумаге, хоть бы и занял он вас 9 месяцев работы, а воплощение займет 3 месяца.
Системное мышление не заменяет прикладного мышления. Оно дает возможность быстрее и точнее понять какие именно прикладные практики нужны, в каком месте и в какое время. Например, система "отремонтированная квартира в соответствии с дизайн-проектом" требует для своей реализации множество практик: создание чертежей, умение рисовать красивый дизайн, расставлять удобно мебель, штукатурить стены, заливать пол бетонной стяжкой, составлять договор, переводить деньги безналичным способом оплаты, контролировать выполнение работ, доставлять негабаритные грузы, и многое другое. Каждая практика может относится к какому-то этапу работ или быть нужной на протяжении всей реализации системы (например, умение переговоров или контроля за выполнением работ). Системный подход выделяет все эти практики отдельно (выделяет вниманием), и позволяет думать о них системно и систематично (кто за что отвечает и кто какие практики выполняет, достаточно ли у него компетенций или нужно поискать другого, а искать самому или поручить кому-то кто обладает практикой поиска?).
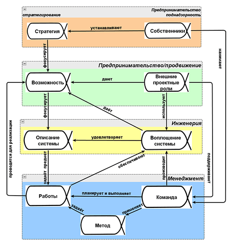
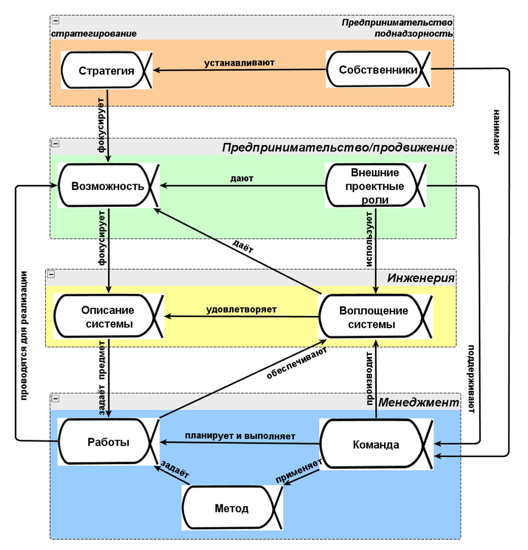
Это лишь одна из областей внимания выделяемая в системном подходе. Их может быть огромное количество, но основных областей внимания (альфы) всего девять:
Чаще всего рассматриваются только семь из них: Возможности, Внешние проектные роли, Описание системы, Воплощение системы, Работы, Команда, Метод.
Оригинал опубликован личном блоге: https://yetanother.ru/systemthinking1
Статья предполагает продолжение/дополнения по мере чтения мною учебника СМ2020

