После того, как был сделан проход по 512 случаям употребления слова "обеспечение" в самых разных его словарных значениях (от перевода enabling system как "системы в обеспечении", что поправлено на "система создания" до software как "программного обеспечения", что так и оставлено), делаю проход по "интересу", тут уже 632 вхождения тоже в разных значениях, а правки приходится делать более тонкие. Вот маленький фрагмент текста новой версии учебника, где вводится основная терминология трансдисциплины методологии, включающая и concern.
Методология: агенты, намерения, стратегии, планы, роли, предметы интереса, предпочтения
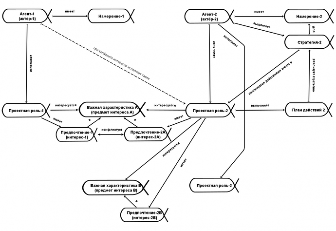
Обычно проектные роли/stakeholders/заинтересованные стороны в системах и проектах по созданию систем интересует целый ряд важных/интересных характеристик/предметов интереса (concern, «озабоченность», реже — interest, иногда даже driver как «то, что важно», ключевое/целевое/ведущее, объект пристального внимания в деятельности/труде/практике). Интересными характеристиками/предметами интереса могут быть стоимость, производительность, ремонтопригодность, функции и фичи/возможности системы, сроки годности, безопасность, и так далее. Предметом интереса/важной характеристикой/интересной характеристикой может быть любая характеристика системы или проекта, типовая для многих проектов, или уникальная только для этого проекта. Температура, срок разработки, возможность регулировки и настройки, время наработки на отказ: предметом интереса может быть любая важная для какой-то проектной роли характеристика.
Разные роли имеют разные ролевые интересы/предпочтения в важных характеристиках. Если общий предмет интереса/важная характеристика/интересная характеристика проектных ролей покупателя и продавца — цена, то ролевое предпочтение/интерес покупателя в минимизации цены, а предпочтение/интерес продавца — в максимизации цены. Поэтому говорим о двух понятиях: характеристике с её значением и предпочтении, ибо для двух и более ролей характеристика будет одна, а вот предпочтения разные. То же самое можно сказать и как «предмет интереса (скажем, цена) будет одна для всех договаривающихся в ходе проекта ролей, а сам интерес (иметь цену побольше или поменьше) для каждой роли будет разный. Одним понятием такие ситуации не отмоделируешь. Предпочтение – это куда тащить в согласованиях значение характеристики/состояние системы или проекта, делать его побольше или поменьше, если значения непрерывны, или поближе к одному состоянию или другому, если состояния дискретны.
Люди тут рассматриваются как автономные агенты, которые исполняют роли. Иногда агента в качестве исполнителя ролей называют актёром/актором/actor. Мышление про людей, играющих роли (включая роли, которые в свою очередь играют роли – я как автономный агент, преследуя какие-то свои цели, играю роль актёра, который играет роль Принца Гамлета). Агент занимается деятельностю/трудом, ибо он всегда имеет трудовое намерение/intent, направленное на устранение какого-то недовольства/фрустрации/обеспокоенности, которое заставляет его играть какую-то роль и преследовать ролевые интересы, то есть добиваться предпочтений в каких-то интересных ему характеристиках систем. Намерение не только заставляет преследовать ролевой интерес, но часто заставляет актёра и переключаться между ролями, тем самым меняя ролевые интересы. Поэтому важно не только понимать предметы интереса/важные характеристики и знать их предпочтения для проектной роли, но и понимать намерения самого актёра как исполнителя ролей. Для реализации/воплощения/проведения в жизнь намерений агенты выдвигают стратегии, основанные на как-то понимаемых ими причинно-следственных связях в ситуации, на основе стратегии затем разрабатывают план действий. Это всё изучается методологией, как учением о деятельности агентов.
Люди как агенты-актёры обычно очень изобретательны, и могут запустить совсем неочевидную цепочку действий даже при сугубо положительных предпочтениях (предмет интереса/важная характеристика: головная боль, предпочтение/интерес: голова не должна болеть, стратегия: отрубить голову — нет головы, не будет головной боли, план действий: включить роль палача с предметом интереса/характеристикой «наличие головы» и интересом/предпочтением «чтобы головы не было», и выполнить декапитацию одним из изученных палачом способов). Ещё для удовлетворения намерения агента в его стратегию и планы может входить задействование других ролей, которые могут выполнять какие-то совсем другие практики не только собственных, но и какими-то какими-то совсем другими людьми (и им агент может за это даже заплатить!). Это окончательно запутывает ситуацию, но методологических понятий «исполнитель роли», «роль», «предмет интереса/важная характеристика системы или проекта», «интерес/предпочтение», «намерение», «стратегия», «план» должно хватить для подробного разбирательства с самыми разными ситуациями, связанными с поведением людей в проектах, включая обсуждение их конфликтов и кооперации.
К сожалению, методологические рассмотрения затрудняются тем, что:
-- В ситуации обычно участвуют несколько агентов/актёров.
-- Каждый агент имеет невидимые остальным людям в проекте намерения.
-- Каждый агент участвует в нескольких проектах, и выигрыш агента в одном проекте может ведь вести к проигрышу в другом проекте, и агент займётся предпринимательством, увеличивая общий выигрыш свой или даже не свой. То есть ролей агент может выполнять множество, в том числе в разных, и в одном проекте, некоторые из них могут конфликтовать.
-- Каждый агент строит невидимую остальным людям в проекте стратегию задействования ролей в разных проектах и разрабатывает невидимый остальным людям в проекте план действий. Если агент видит, что его стратегия не реализовывается, то он неожиданно для остальных может поменять эту стратегию и изменить планы, в том числе это может означать, что он будет отыгрывать совершенно другие роли с другими важными характеристиками!
-- Каждая роль может иметь множество рассматриваемых ей важных характеристик/предметов интереса с предпочтениями/интересами в них.
-- Это мы ещё не коснулись того, что агенты затем выполняют планы (производят работы) по методам/практикам, которые хорошо известны его ролям. И тут агент может быть дважды некомпетентен, то есть дважды не мастер: 1. в своей роли, он может неумело её отыгрывать или даже вообще не знать, и 2. плохо владеть интеллект-стеком, плохо мыслить, то есть принимать нерациональные и неадекватные решения при встрече с любой ситуацией, которая раньше ему не встречалась.
-- А ещё у агентов есть полномочия по распоряжению своим и чужим трудом и оборудованием (грубо говоря, есть должности в организации).
-- И тут ещё не обсуждаем способы работы (практики/деятельности/виды труда) как предмет методологии, да и сами работы.
Методологическое моделирование
Моделировать графически что-нибудь в этой ситуации не получится. Вот пример попытки такого моделирования: начинаем рисовать для агента-1 и его намерения, потом добавляем второго агента и его намерение, упоминаем его стратегию и план действий, пару важных характеристик и предпочтений первой его роли, потом добавляем вторую роль второго агента, и тут понимаем, что диаграмма уже сложная и продолжать в таком духе дальше – только запутаться. Но мы ещё не нарисовали практики, которые исполняют роли! И на картинке ещё нет систем, с которыми работают практики! И даже с уже затронутыми агентами, намерениями, стратегиями, планами действия, предметами интереса и предпочтениями мы возвращаемся к перечислению затруднений из предыдущего абзаца, и понимаем, что мы только-только начали моделирование!
Но это ведь всё важные объекты в ситуации, которые обязательно нужно рассматривать. Так работает методологическое мышление, которое находит в ситуации объекты пропущенных типов и обращает на них внимание, заставляет о них рассуждать. Без этого не будет и системного мышления (помним, что важные характеристики/предметы интереса – это характеристики самых разных систем, встречающихся в проекте, все эти проявляющие свои интересы роли работают с системами).
Какой тут выход? Проводить все мыслительные операции в уме? Тоже не выход, во внимании все системы и всех агентов с их быстро распухающими описаниями не удержишь. Поэтому выход в табличном (или даже текстовом) моделировании. Объектов и их отношений в реальном мире много, а вот типов объектов в методологии (агент, намерение, стратегия, план, роль, важная характеристика, предпочтение, мастерство, и пока в методологии ограничимся этим набором понятий. Практику, работу, должность, будем рассматривать потом) не так уж много, и эти типы будут упомянуты в колонках довольно длинных таблиц.
Как это выглядит в жизни? Будем обозначать значком :: (два двоеточия) тип упомянутой сущности, чтобы показать тип размышления. В бытовой речи это часто было бы или «тип сущность» (агент Вася) или «сущность-тип» (Вася-агент), но мы не полагаемся на совсем уж бытовой язык и отношение классификации будем показывать значком ::, приводя сначала сущность, а затем её тип. Да, мы не говорим «система самолёт» или «самолёт-система», опуская в жизни эти слова. Но часто хочется указать тип объекта явно, тогда используем вот такой синтаксис. Например, Вася::актёр играет Принца Гамлета::роль.
Основное: для каждой сущности/объекта в жизни нужно разобраться с её типом. А если речь идёт о каком-то трансдисциплинарном (то есть системном, методологическом и т.д.) рассуждении, то надо найти в жизни недостающие объекты, обратить на них внимание. Методологическое мышление, системное мышление и все остальные виды мышления – это способы управлять вниманием в сложной ситуации, чтобы найти объекты, на которых удобно обсуждать причинно-следственные связи, удобно строить объяснения. Грубо говоря, если вы нашли в жизни какую-то роль, то ищите и агента, а если нашли агента, то должны найти роль. Если нашли роль, то у этой роли просто обязаны быть какие-то важные характеристики/предметы интереса, в которых роль будет иметь свои предпочтения/интересы. То есть нашли продавца::роль, значит должен быть Некто::исполнитель роли/агент/актёр (надо его найти в жизни! Беда, если на словах он есть, а в жизни его не окажется!). Если есть «продавец», то у него ищем предмет интереса (цена) и предпочтение (цена должна быть повыше). Дальше можно уже выдвигать свои стратегии и строить реализующие их планы. Например, искать вторую роль у агента (Васи, играющего роль продавца) и находить конфликт интересов, приводящий к возможным скидкам, или идти искать другого продавца, или предлагать сотрудничество (обнаружить, что нужно по таким ценам у Васи не покупать, а становиться его дилером и бросать свой предыдущий проект, то есть выходить из одной своей роли, а то и проекта, и реализовывать совсем другую стратегию).
Если имеющие противоположные предпочтения/интересы в одной важной характеристике системы или проекта/предмете интереса к системе или проекту роли исполняются одним человеком/агентом/актёром, то такая ситуация называется «конфликт интересов», и это очень частая ситуация. Вспомним о поговорке «пусти козла капусту охранять»: сам козёл считает, что он сбалансированно соблюдёт предпочтения по поеданию капусты и по охране капусты от этого поедания. Люди со стороны будут другого мнения. Конфликт интересов изнутри головы носителя этого конфликта плохо заметен, но хорошо заметен обычно другими участниками проекта. Себе же человек с конфликтом интересом кажется экспертом, глубоко знакомым с разными своими ролями, и поэтому принимающим «взвешенные решения». Но нет, эти решения для других участников ситуации не кажутся «взвешенными».
Положительность по части предпочтений в их предметах интереса для проектных ролей необязательна. Просто предпочтения «отрицательных героев» и «антиклиентов» учитываются в проектах с обратным знаком — ворам не дают украсть, убийцам не дают убить, террористам не дают совершить теракт.
Проектные/трудовые/деятельностные/организационные роли — это именно роли, их играют. Проектной ролью, деятельностной ролью, функциональной ролью, организационной ролью, трудовой ролью, командной ролью вы называете роль какого-то агента —это всё синонимы, просто разными этими словами вы будете акцентировать те или иные оттенки значений. Об этой синонимии мы ещё не раз напомним.
Пётр Петрович играет роль мужа в проекте одной системы, покупателя в проекте, связанном с другой системой (и в этот момент он может как продолжать играть роль мужа, если покупка связана с ролью мужа, так и муж может на это время исчезать — так же, как исчезает Принц Гамлет, пока играющий его актёр играет роль Отелло в другом спектакле, или даже просто спит дома, отдыхая от театра), пациента в проекте, связанном с третьей системой. Если Пётр Петрович реально перевоплотился в Принца Гамлета, то это в актёрской профессии признак того, что Пётр Петрович сошёл с ума и путает себя и Гамлета. То же самое, если человек на работе забывает, что он играет роль инженера или менеджера: он сошёл с ума, если считает, что он и есть инженер или менеджер! Роли играют, в них не перевоплощаются! Подробней про ролевое мастерство и о техниках не только быстрого вхождения в роль, но и безопасного выхода из роли рассказывается в курсе «Системное саморазвитие 2021» [https://system-school.ru/introonline].
Роли аналитиков и инженеров. Должности.
Роли выполняют самые разные практики, которые меняют мир, это не «наблюдатели», как в физике! Наблюдатели в физике ничего не меняют в мире, у них может быть предмет их интереса (то, за чем они наблюдают), но нет предпочтений в этом интересе, а исполнитель роли наблюдателя не имеет какой-то стратегии, которая заставляет наблюдателя быть просто наблюдателем. Наблюдатели в физике действуют как приборы: они просто отмечают факты. Да, даже в квантовой механике наблюдатели не меняют мир [В квантовой физике проблема наблюдателя решена в эвереттовской «многомировой» интерпретации, и на базе этой интерпретации Дэвид Дойч в 1985 году доказал, что можно сделать универсальный квантовый компьютер, квантовая физика без наблюдателей и физически существующей вероятности (то есть детерменистская физика) явлениям оказалась очень практична, в её объяснениях существенно меньше необъяснимых парадоксов. См., например, https://www.youtube.com/watch?v=kTXTPe3wahc (но более подробные объяснения на русском можно найти в книгах Дэвида Дойча).]
В этом плане «аналитики» обычно похожи на наблюдателей: им ничего не нужно сделать, им только нужно что-то понять и приготовить «объективный отчёт». Нет предпочтений в каких-то интересах («объективный», исследовательский взгляд) — у исполнителя роли аналитика обычно нет деятельностного намерения менять жизнь в сторону реализации предпочтения, нет сопряжённой роли синтетика, если не самостоятельно реализующего решение, то хотя бы его синтезирующего.
Если хотите сделать из актёра, играющего роль аналитика, настоящего актёра-деятеля, просто дайте ему роль инженера (иногда нужно даже не давать новую роль, а просто переименовать текущую) — и он начнёт не «предлагать» что-то людям, принимающим на себя ответственность, а сам «решать», принимать инженерные решения, брать на себя ответственность. Если аналитик говорит, что «моё мнение таково, что в ракете должно быть три ступени, а не две», то кто-то должен будет по этому мнению принять какое-то решение. Если инженер говорит «в ракете должно быть три ступени, а не две», то это и есть принятое решение, не нужно дополнительного утверждения каким-нибудь синтетиком, что необходимо для утверждения предложений аналитика (чувствуете разницу? Предложения против решений: как вы лодку назовёте, так она и поплывёт, одни и те же утверждения будут иметь разный распорядительный статус в зависимости от того, какая культурно-обусловленная роль будет их делать).
Роль аналитика как «понимателя для себя» при сопряжении её с ролью принимающего решения синтетика в общей роли инженера становится полноценной проектной ролью. Если «аналитик» что-то предлагает, как рекомендацию — это уже не «аналитик», это «синтетик», рекомендацию-то нужно создать, это не аналитическая работа! Должности часто выводятся из типичных для них ролей. Если должность «аналитик», то не ожидайте от людей на этих должностях синтетической работы. Если она и будет, то «вопреки», в нарушение культурно-обусловленных соглашений. Это не означает, что нет такой практики, как «системный анализ», но выполняющая его роль «аналитик» лучше бы была назначена тому же человеку, который делает и системный/архитектурный синтез, и у этого человека-инженера были бы полномочия и ответственность по принятию решений синтеза, а не только «ответственность и полномочия по проверкам и пониманию». Деятельностный подход: «понял — делай!».
Не путаем должности и роли: человек на должности инженера может сутки напролёт играть роль менеджера, планируя работы, и наоборот, человек на должности менеджера может сутки напролёт разбираться в инженерных задачах. Элон Маск сообщает о себе, что 70% времени занят решением инженерных задач, то есть играет роль инженера! Элон Маск – это агент/актёр, и оказывается, что роль предпринимателя и даже менеджера (он ведь CEO в Tesla и SpaceX) он исполняет меньше времени, чем роль инженера!
Должности описываются должностными инструкциями, а вот роли — описаниями практик, которые они выполняют, это обычно учебники по каким-то дисциплинам. По какому учебнику строит своё мышление человек, который находится на должности инженера? Если по учебнику «операционный менеджмент», то он играет роль операционного менеджера, а должность нужна будет только для того, чтобы вовремя с точки зрения администрации назначать ему зарплату. Должности важны, когда меряешься пузом: властью, полномочиями по распоряжению трудом своим и чужим, оборудованием и прочими ресурсами. Но если речь идёт о том, как именно человек раскидывает мозгами, то должности сразу идут побоку и должно быть разбирательство с ролями. Думают и действуют роли, должности только «реализуют полномочия».
Если человеку-актёру, находящемуся в проектной/деятельной роли, что-то в системе или проекте, который занимается этой системой, не нравится, или наоборот, нравится (то есть у него есть важная характеристика, для которой у него выполняются или не выполняются ролевые предпочтения) — он начинает что-то предпринимать, он не просто наблюдает, он реализует свои предпочтения, для чего как актёр может и переключаться между разными ролями, реализуя какую-то свою стратегию по реализации намерения [Тут мы обращаемся к «прагматическому повороту» в философии, https://plato.stanford.edu/entries/pragmatism/] . А если актёр, играющий какую-то роль, ничего не предпринимает для реализации своего интереса/предпочтения в важной характеристике как предмете интереса — то его просто не учитывают в проекте. Он прохожий, случайный для проекта человек, у него тогда нет проектной роли, нет выполняемых по роли действий, он не трудится в каком-то из проектов цепочки создания. Если кто-то просто проходит мимо окна конструкторского бюро, то он явно не играет никакой проектной роли в проекте, над которым работает это конструкторское бюро, хотя мы вполне можем видеть такого человека (особенно, если у нас нет собранности, и внимание блуждает по случайным объектам).
Обычно люди занимаются какой-то своей привычной деятельностью/трудом в какой-то привычной роли, и тут в их жизни появляется (или может появиться) очередная система — кому-то эта система даёт новые возможности (например, находящимся в проектных ролях пользователей, или членам команды разработчиков, которые рады новому проекту как возможности заработать), кому-то она мешает (и эти люди будут играть роль конкурентов или сторонников какой-то политической или религиозной идеи — не сомневайтесь, они будут активно играть эти роли и изобретательно реализовывать свои предпочтения!).
(следующий раздел -- "Внешние и внутренние проектные роли")
Источник: https://ailev.livejournal.com/1592592.html

