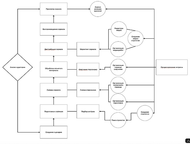
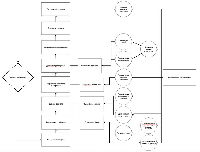
Принципиальную схему составил самостоятельно. В принципиальной схеме представлен процесс создания сериала “Холод”.
Целевая система: Просмотр сериала “Холод”
Моя система: продюсирование актрисы участвующей в съёмках сериала “Холод”
По схеме переходит информация (данные).
-
- Разработка сериала. ( Создание сценария сериала )
- Разработка идеи сериала
- Разрабока креативной концепции
- Разработка сценария
-
- Пред-продакшн сериала. ( Подготовка к производству. Сбор необходимых данных для производства сериала. )
- Составление сметы производства
- Подбор локаций, реквизита и т.д.
- Подбор актёров
-
- Продакшн фильма сериала ( Запись сериала на плёнку/жёсткий диск)
- Режиссирование
- Игра актёров
- Запись материала
-
- Пост продакшн сериала (Обработка записаных данных сериала)
- Монтаж сериала
- Звукомонтаж сериала
- Создание графики для сериала
-
- Дистрибуция сериала ( Хранение и распространение обработанных данных )
- Хранение данных о снятом сериале
- Маркетинг сериала
-
- Воспроизведение сериала на девайсе ( Воспроизведение обработанных данных)
-
- Просмотр сериала ( Просмотр обработанных данных зрителем).
Решил добавить к представленной модели работы по “аналитике кинопросмотров” - это функция продюсера актрисы. Граф представленный ниже функционально упрощёно иллюстрирует кинопроизводство, при этом подробен в функциях продюсирования актрисы.

