Этот текст написан как задание в стажировке по руководству “Методология”, раздел 1 “Методология как фундаментальный метод мышления”
Задание о принципиальной схеме системы
Написан пост о принципиальной схеме вашей системы. Особо проверьте, что в принципиальной схеме показаны функциональные, а не конструктивные объекты. Отметьте, вы где-то нашли эту принципиальную схему, или вам пришлось её составить для этого задания самостоятельно?
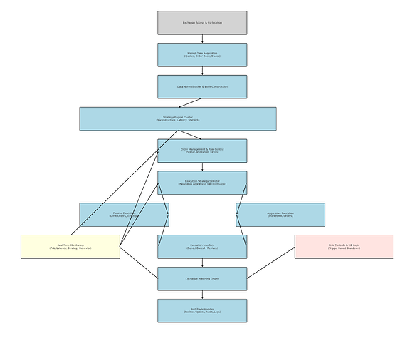
Представлена возможная принципиальная схема для торгового робота для HFT (высокочастотной торговли). Тут интересный момент, что у меня есть сложности с определением целевой системы. Текущая версия, что это комбинация встречных платежей (согласно Спекулянт создает комбинацию встречных платежей) , но 100% уверенности в этом нет. В любом случае, кажется так или иначе где-то будет спекулянт, и этот спекулянт будет реализовываться роботом, соответственно для него нужно функциональное разбиение.
Ниже приведено возможное функциональное разбиение для робота. Отдельно отмечу как оно было найдено. В разных источниках в интернете, много чего рассказано, но готового функционального разбиения не находится. Через какое-то время я просто подобрал запрос для ChatGPT, получилось вроде неплохо.
Какое будет функциональное разбиение у реального робота пока сказать сложно, но большая часть функций указанных в этом разбиение у него точно должна быть.
Интересные разные нюансы:
- в первых версиях была максимально приземленная версия схемы с предложенными конструктивными решениями, которые я специально убрал, т.к. требуется функциональные объекты
- нейросетка плохо справляется с расстановкой линий, поэтому они расположены довольно хаотично, промптом это не получается поправить.

